Nombre del proyecto: Hogar Noble
Ubicación: León, Guanajuato, México
Año: 2023
Arquitectura:
Arq. Julissa Martínez
Detalles:
Proyecto participante en el Encuentro Nacional de Estudiantes de Arquitectura N°34 (ENEA) organizado por la Asociación de Instituciones de la Enseñanza de la Arquitectura de la República Mexicana A.C. (ASINEA)
Descripción del proyecto:
La salud mental es el estado de equilibrio que debe existir entre las personas y el entorno socio-cultural que los rodea, incluye el bienestar emocional, psíquico y social e influye en cómo piensa, siente, actúa y reacciona una persona ante momentos de estrés. Esta se ve afectada por cuestiones como la inseguridad, la desesperanza, el rápido cambio social, los riesgos de violencia, factores y experiencias personales, la interacción social, los valores culturales, experiencias familiares, escolares y laborales. El Centro busca beneficiar a la población para lograr contar con buena salud física, y rápida recuperación de enfermedades físicas, relaciones de calidad con las personas del entorno, lograr un estado de bienestar constante y proyectos para el futuro y mejor la calidad de vida de los individuos.
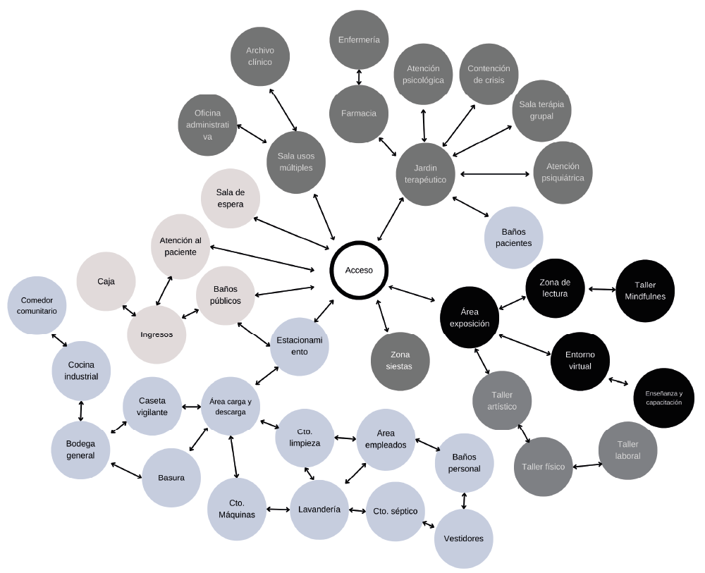
Fase conceptual del proyecto y diagrama de flujo de los espacios


Plano de conjunto

Renders




Paleta de color
